北京不限购_北京买房不限购政策有哪些

新网编辑 百科栏目 – 生活百科 4

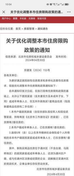
北京真的存在不限购区域吗?

很多购房者在搜索“北京不限购”时,第一反应是怀疑:首都寸土寸金,怎么可能敞开大门?答案是——**确实存在**,但要看“区域”与“产品类型”。目前官方口径里,**住宅限购**依旧严格,而**商办类、产业用房、部分远郊项目**却悄悄放开了口子。下文把常见疑问拆成十个小节,逐条拆解。

北京不限购_北京买房不限购政策有哪些-第1张图片-俊逸知识馆
(图片来源网络,侵删)

不限购的四大产品形态

  • 商业办公(商办):2017年“3·26”新政后,个人仍可购买已建成的二手商办,但需全款;新建商办只能企业名义购入。
  • 产业用房:通州、昌平、房山等新城的产业园区内,**50年产权的科研楼、标准厂房**对个人开放,不限套数。
  • 酒店式公寓:产权40年,土地性质为“商业”,**网签不审核购房资格**,但贷款成数低、转手税费高。
  • 远郊低密度合院:密云、延庆、平谷部分项目打出“不限购合院”旗号,实质是**旅游用地或集体经营性建设用地**,产权证为“不动产权”而非“住宅”,交易规则不同。

哪些行政区可以“直接签”?

把北京地图摊开,**六环外**是主战场:

  1. 平谷马坊、夏各庄:多个70年住宅项目因历史遗留问题,**可直接网签**,但土地证仍标注“商品住宅”,未来过户是否补税未知。
  2. 密云溪翁庄、穆家峪:主打山水合院,**不限购、不限贷**,首付50%起,产权40年。
  3. 延庆张山营、康庄:冬奥会概念带火酒店式公寓,**个人可买多套**,可委托酒店托管返租。
  4. 房山琉璃河、韩村河:产业小镇内的科研办公楼,**最小分割单元60㎡**,单价1.8万/㎡起,可注册公司。

商办全款门槛有多高?

以朝阳区东四环某二手LOFT为例,建面58㎡,总价约260万。若走商业贷款,利率LPR+120BP,首付50%,月供约6800元;**全款则直接省掉利息**,但流动性骤降。投资者算一笔账:月租金7000元,年化回报3.2%,**跑赢定存却跑不赢通胀**。


产业用房值得入手吗?

自问:买来干嘛?
自答:若打算自用办公或做直播基地,**产业用房成本远低于写字楼**;若纯投资,需关注两点:

  • 退出通道:只能企业股权转让,**无法像住宅一样自由网签过户**。
  • 持有成本:物业费8-12元/㎡·月,水电按商业标准计价,**比住宅高30%**。

酒店式公寓的坑在哪里?

大兴国际机场周边某盘,40㎡精装公寓,宣称“托管十年、年返6%”。深入合同发现:

  1. 返租前三年一次性抵扣房款,**实际单价被抬高15%**。
  2. 第四年起,运营商可依据入住率调整返租比例,**最低至3%**。
  3. 转手需缴纳差额30%-60%的土地增值税,**几乎吞噬全部利润**。

不限购合院能落户吗?

不能。此类物业土地性质多为**F3其他类多功能用地**或集体土地,**无法迁入户口**,子女上学只能借读民办或国际学校。养老自住可考虑,**投资属性弱**。

北京不限购_北京买房不限购政策有哪些-第2张图片-俊逸知识馆
(图片来源网络,侵删)

贷款政策与税费清单

产品类型首付比例贷款年限契税增值税及附加
二手商办50%-60%最长10年3%差额5.3%
产业用房50%最长10年3%差额5.3%
酒店式公寓50%最长10年3%全额5.3%
远郊合院50%最长10年3%差额5.3%

交易流程避坑指南

1. **查土地证**:确认是否为“出让”而非“划拨”,避免补缴土地出让金。
2. **审企业资质**:若购买新建商办,需提前注册公司,**经营范围须含“商业运营”**。
3. **验尾盘风险**:部分不限购项目已是尾盘,**抵押查封情况复杂**,需律师尽调。
4. **留尾款担保**:二手交易中,预留10%房款在过户后支付,**防止物业欠费**。


未来政策会收紧吗?

从2023年下半年开始,北京多次释放“优化商办库存”信号,**不排除进一步降低首付或延长贷款年限**。但住宅层面,**“房住不炒”基调未变**,远郊住宅即便现在不限购,**未来也可能因行政区划调整而补录限购**。一句话:**窗口期不会永远敞开**。


写给不同购房者的建议

首套刚需:别被“不限购”迷惑,**优先攒资格买住宅**,保值能力最强。
二套改善:若已有住宅,可考虑商办做资产配置,**但仓位不宜超过总资产的20%**。
纯投资客:盯紧产业用房租金回报率,**年化低于5%果断放弃**。
养老群体:密云、延庆合院环境宜人,**医疗配套是硬伤**,需实地考察。

北京不限购_北京买房不限购政策有哪些-第3张图片-俊逸知识馆
(图片来源网络,侵删)

发布评论 0条评论)

还木有评论哦,快来抢沙发吧~